1. 安装 Navicat Premium,安装完成之后切记先不要运行。
2. 打开注册机。
3. 点击注册机右上角蓝色文字的按钮“Patch”。

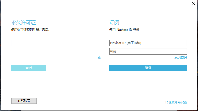
4. 注册机不关闭,打开 Navicat Premium,点击按钮“注册”进入填写永久许可证界面。


5. 点击注册机右侧中部绿色文字的按钮“Generate”,会自动填写永久许可证密钥。

6. 点击 Navicat Premium 永久许可证界面的按钮“激活”,会提示“因为激活服务器暂时不可使用……”,然后点击按钮“手动激活”进入手动激活界面。


7. 复制“请求码”,粘贴到注册机的“Request Code”文本框里(就是最大的白色背景的那个文本框)。

8. 点击注册机左下角绿色的按钮“Generate”,会生成激活码并自动填写,最后点击按钮“激活”即可。



特别提示
激活时,记得检查系统 hots 文件是否可写,否则可能导致注册机报错。
© 版权声明
THE END













暂无评论内容